产品详细
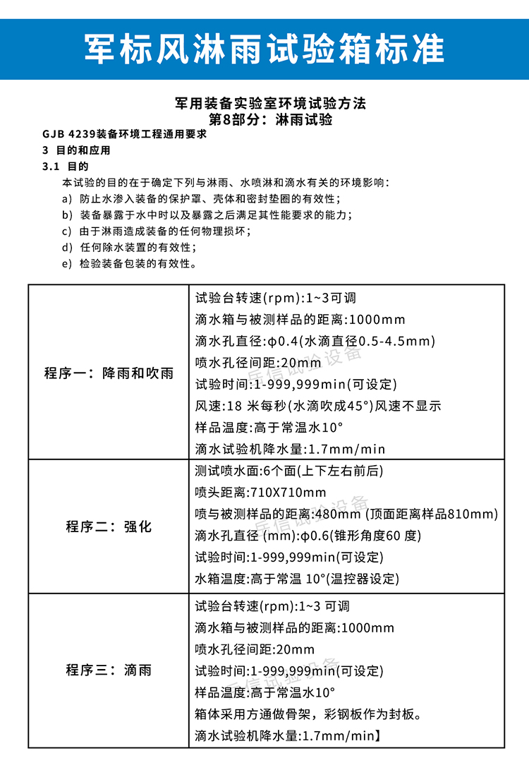
军标淋雨试验箱标准主要有:GJB150,8A-2009军用装备实室环境试验方法、GJB59.70-2004装甲车辆试验规程、GJB 367A-2001军等用通信设备通用规范以及GJB 2093A-2012 军用方舱通用试验方法等相关标准的要求。











军标淋雨试验箱标准主要有:GJB150,8A-2009军用装备实室环境试验方法、GJB59.70-2004装甲车辆试验规程、GJB 367A-2001军等用通信设备通用规范以及GJB 2093A-2012 军用方舱通用试验方法等相关标准的要求。











电话:18122108955
传真:020-34722227
手机:18122108955
联系人:向小姐
Q Q:3148720484
旺旺:
官网:www.yxipx.cn
旺铺:
地址:广州市番禺区大龙街道办傍江西村将军子3号101
华东办事处地址:上海市青浦区华新镇新凤北路陆象小区900弄141号